淮南市人民政府
加入收藏
首 页
机构设置
领导介绍
内设机构
职能配置
单位简介
基层单位
联系电话
新闻资讯
工作动态
通知公告
要闻转载
信息公开
网上服务
政民互动
您当前的位置:
首页
>
预决算公开
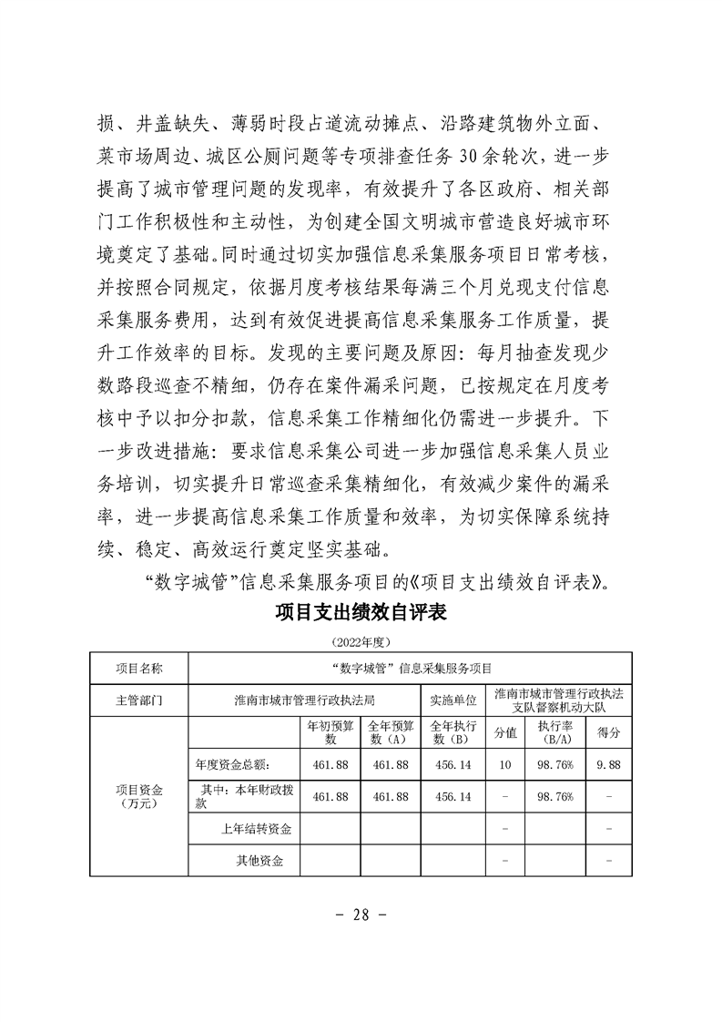
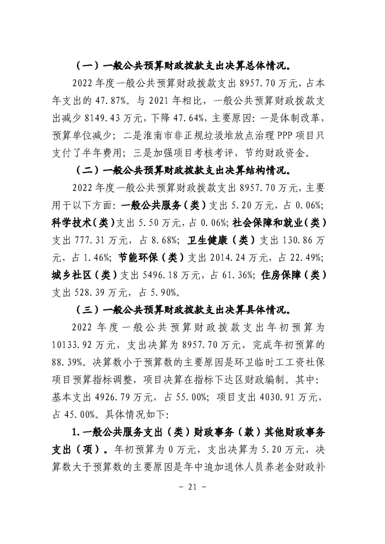
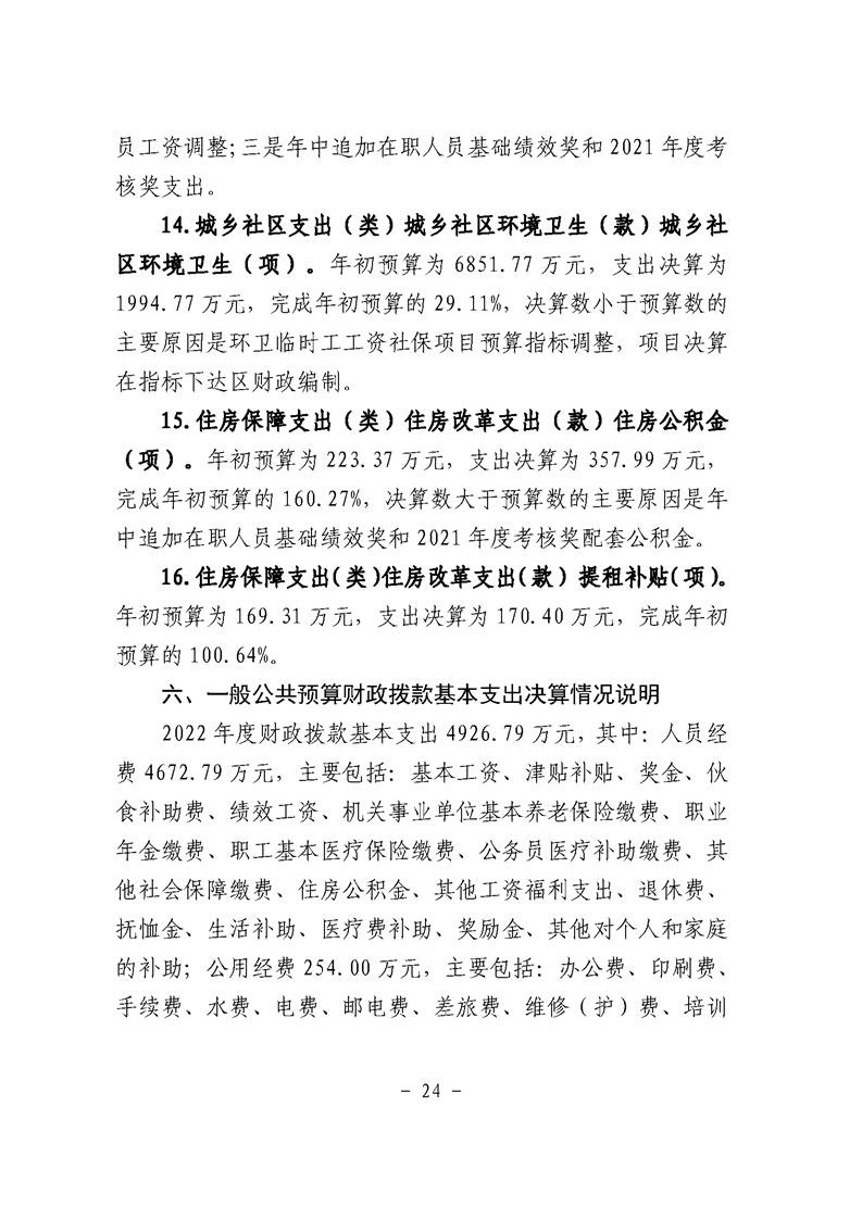
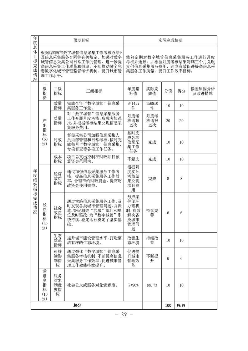
淮南市城市管理行政执法局2022年度部门决算
发布日期:2023-08-04 08:58
作者:范晓翊
阅读:
次
字号大小:
大
中
小
附件1:2022年度项目支出绩效自评表.pdf
附件2:2022年度“数字城管”信息采集服务项目绩效评价报告.pdf
分享到:
打印本页